Welcome to Seliom
With Seliom you can:




What's more?
Why Seliom?Getting StartedFAQLast updated
Seliom is a workflow automation platform that helps your team operate more efficiently and collaborate better.
You can create custom business workflows to standardize your internal operations and make sure everyone works the same way. 🤝
By automating repeatable processes, you can save time, reduce errors, and continuously improve.
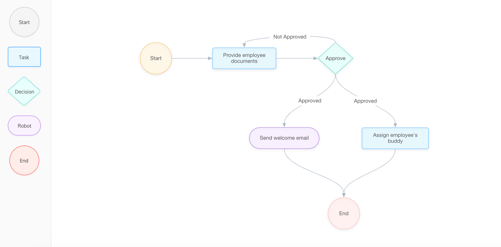
⚛️ Create custom business workflows with a simple and intuitive interface:

ℹ️ Indicate the information required in every step of a workflow, with our form editor:

📄 Use our case-management system to keep track of all your business processes:

Collaborate on your cases and make sure everyone is on the same page:

If you want to know if Seliom is right for you:
Why Seliom?🏃♀️ The best way to discover Seliom is to try it out:
Getting Started❓ Check out our frequently asked questions too:
FAQLast updated